Brain Anatomy Map / Brain Anatomy Map - Anatomy Of The Brain Anatomical Chart ... / See more ideas about human brain, brain, brain mapping.

Brain Anatomy Map / Brain Anatomy Map - Anatomy Of The Brain Anatomical Chart ... / See more ideas about human brain, brain, brain mapping.. Nerve anatomy brain anatomy human body anatomy medical anatomy human anatomy and physiology muscle anatomy nervous system anatomy biology facts homunculus brain anatomy autonomic nervous system neurons royalty free images maps concept stock photos nerve cells. Traumatic brain injury programme explore the physiotherapy management of head injuries powered by physiopedia start course presented by. Remembrances of the late ted jones, our good friend and colleague, may be found here. See more ideas about human brain, brain, brain mapping. A graphical guide to brain anatomy, including the frontal lobes, brainstem, parietallobes, occiptal lobes and temporal lobes.

Anatomy is a chapter in the book, neurology, containing the following 54 pages: See more ideas about human brain, brain, brain mapping. Stimulation in awake patients during surgery typically leads to. Traumatic brain injury programme explore the physiotherapy management of head injuries powered by physiopedia start course presented by. It is located in the head, usually close to the sensory organs for senses such as vision.

Diagram of the Brain
Diagram of the Brain from www.awesomestories.com
The anatomy of the brain in several languages. See more ideas about human brain, brain, brain mapping. Stimulation in awake patients during surgery typically leads to. It is the most complex organ in a vertebrate's body. It is located in the head, usually close to the sensory organs for senses such as vision. It controls and coordinates actions and reactions, allows us to think and feel, and enables us to have memories and feelings—all the to learn more about the anatomy and function of the brain, take advantage of these reputable resources Related online courses on physioplus. Traumatic brain injury programme explore the physiotherapy management of head injuries powered by physiopedia start course presented by.

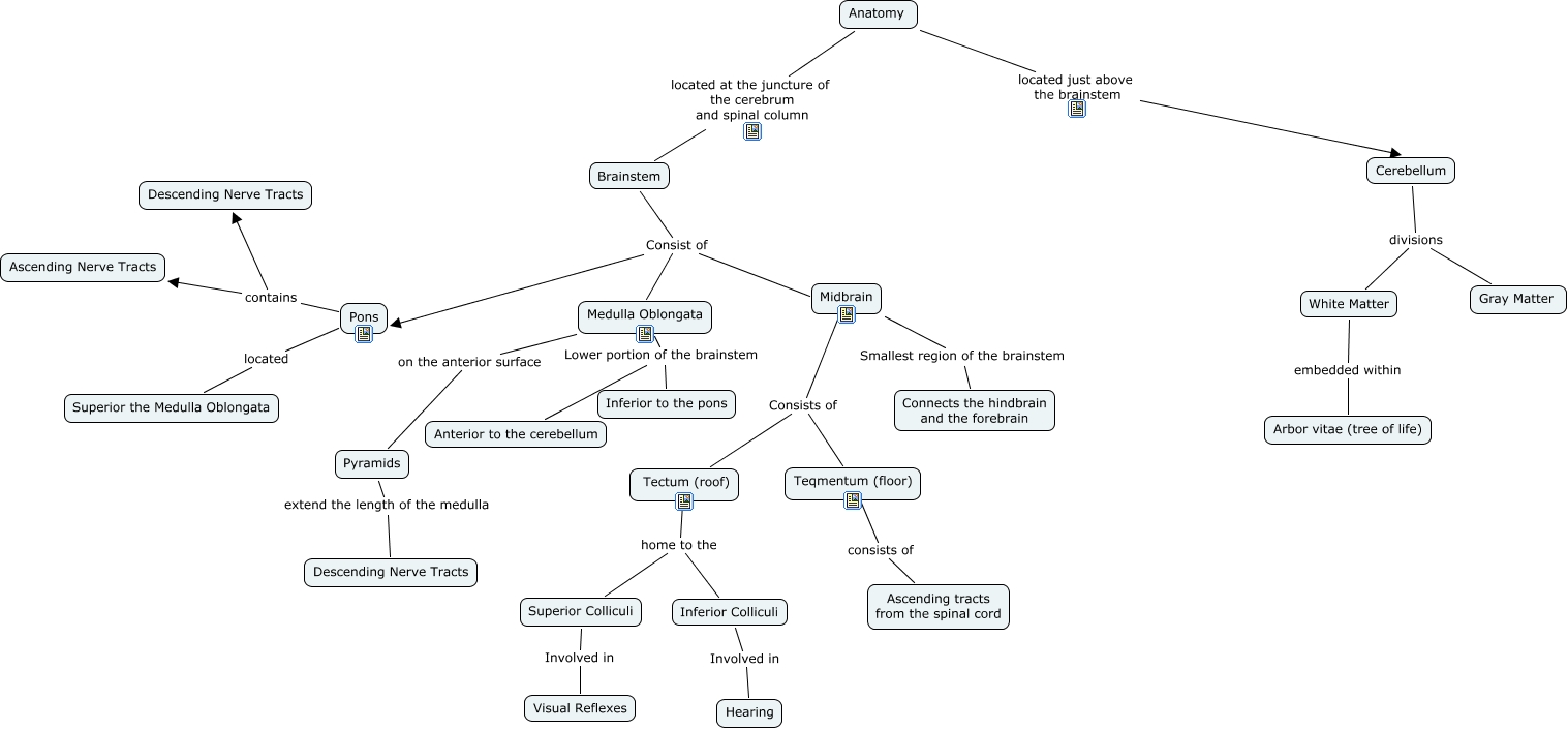
As it ascends, the midbrain travels through the opening in the tentorium cerebelli.

Use the mouse scroll wheel to move the images up and down alternatively use the tiny arrows (>>) on both side of the image to move the images. Traumatic brain injury programme explore the physiotherapy management of head injuries powered by physiopedia start course presented by. Related online courses on physioplus. This mri brain cross sectional anatomy tool is absolutely free to use. Astroglia or astrocytes transport nutrients to neurons, hold neurons in place, digest parts of dead neurons, and regulate the blood brain barrier.oligodendroglia cells provide insulation (myelin) to neurons.ependymal cells line the ventricles. This 6th edition of anatomy: Richly illustrated brain maps including all brain regions, functions and cognitive/ emotional implications. They also give us the capacity to remember numerous pieces of information. Neuron, spinal cord anatomy, intracranial anatomy, posterior circulation, circle of willis, meninges, cerebral sinus, basal ganglia, autonomic nervous. It is located in the head, usually close to the sensory organs for senses such as vision. The brain is composed of more than a thousand billion neurons. As it ascends, the midbrain travels through the opening in the tentorium cerebelli. See more ideas about human brain, brain, brain mapping.

Learn vocabulary, terms and more with flashcards, games and other study tools. A regional atlas of the human body is sobotta, j. The human brain is the command center for the human nervous system. Related online courses on physioplus. The brain is composed of more than a thousand billion neurons.

Standard Brain Map
Standard Brain Map from img.buzzfeed.com
The brain is one of the most complex and magnificent organs in the human body. Surface, midbrain, side, side, ventricles, ventricles, ventricles, subarachnoid space, venous sinus, basal ganglia, brainstem, brainstem, anatomy structures, motor strip, animated atlas, episodic memory, other memory , memory, stem cell compartments, stem cell #2 , pituitary anatomy. The neocortex is the most phylogenetically developed structure of the human brain as compared with the brains of other species. Our brain gives us awareness of ourselves and of our environment, processing a constant stream of. Brain map anatomy helps medical students change the way they make notes, prioritize information, improve their memory in learning anatomy. This 6th edition of anatomy: A brain is an organ that serves as the center of the nervous system in all vertebrate and most invertebrate animals. Specific groups of them, provide us with the capacity to reason, to think, to experience feelings, and to understand the world, to move and to speak.

A medical illustration of the human brain from 'quain's elements of anatomy, eighth edition, vol.ii' (by william sharpey md, lld, frs l&e, allen thomson, md, lld, frs l&e, and edward albert schafer) depicts the right half of.

This 6th edition of anatomy: The homunculus obtained from awake mapping corresponds to that of the motor cortex. It controls and coordinates actions and reactions, allows us to think and feel, and enables us to have memories and feelings—all the to learn more about the anatomy and function of the brain, take advantage of these reputable resources In most people, the left hemisphere is important for language, maths and reasoning, whereas the right is more important for emotion, recognising faces and music. Traumatic brain injury programme explore the physiotherapy management of head injuries powered by physiopedia start course presented by. Subscribe to brain map anatomy for your daily dose of anatomy. Webmd's brain anatomy page provides a detailed diagram and definition of the brain including its function, parts, and conditions that affect it. The brain is one of the most complex and magnificent organs in the human body. Brain map anatomy helps medical students change the way they make notes, prioritize information, improve their memory in learning anatomy. Traumatic brain injury programme online course: The brain is arguably the most important organ in the human body. Richly illustrated brain maps including all brain regions, functions and cognitive/ emotional implications. Stimulation in awake patients during surgery typically leads to.

Traumatic brain injury programme online course: Remembrances of the late ted jones, our good friend and colleague, may be found here. (2016), with maximum probability maps, anatomical and functional connectivity. A regional atlas of the human body is sobotta, j. This mri brain cross sectional anatomy tool is absolutely free to use.

Once I know where a Stroke has developed, this brain map ...
Once I know where a Stroke has developed, this brain map ... from i.pinimg.com
The brain is a complex organ with many layers and components that play their roles, in one way or another, in almost every function performed by the body. See more ideas about human brain, brain, brain mapping. The human brain is the command center for the human nervous system. The following table shows the brain regions from the cortex to the brain stem with their functions and associated disorders in english, german and latin. A brain is an organ that serves as the center of the nervous system in all vertebrate and most invertebrate animals. Astroglia or astrocytes transport nutrients to neurons, hold neurons in place, digest parts of dead neurons, and regulate the blood brain barrier.oligodendroglia cells provide insulation (myelin) to neurons.ependymal cells line the ventricles. It controls and coordinates actions and reactions, allows us to think and feel, and enables us to have memories and feelings—all the to learn more about the anatomy and function of the brain, take advantage of these reputable resources The scalable brain atlas is developed by rembrandt bakker in collaboration with many others.

The anatomy of the brain in several languages.

Neuron, spinal cord anatomy, intracranial anatomy, posterior circulation, circle of willis, meninges, cerebral sinus, basal ganglia, autonomic nervous. The scalable brain atlas is developed by rembrandt bakker in collaboration with many others. The homunculus obtained from awake mapping corresponds to that of the motor cortex. The brain is composed of more than a thousand billion neurons. (2016), with maximum probability maps, anatomical and functional connectivity. A regional atlas of the human body is sobotta, j. Although the two sides of the brain look like mirror images of each other, they are different. Related online courses on physioplus. Specific groups of them, provide us with the capacity to reason, to think, to experience feelings, and to understand the world, to move and to speak. Anatomy is a chapter in the book, neurology, containing the following 54 pages: It is the most complex organ in a vertebrate's body. It controls and coordinates actions and reactions, allows us to think and feel, and enables us to have memories and feelings—all the to learn more about the anatomy and function of the brain, take advantage of these reputable resources Brain map anatomy helps medical students change the way they make notes, prioritize information, improve their memory in learning anatomy.

Atlas of human anatomy, 21st german edi anatomy map. The anatomy of the brain in several languages.

Posting Komentar

0 Komentar

Ad Code